刘晓丽,潍坊医学院心理学院副教授,她讲授的“同理心在医患沟通中的应用”,选题新颖、观点新鲜、互动性强,深受同学们欢迎。在“2020年度山东省高等医学院校课程思政示范案例评选”中荣获一等奖。

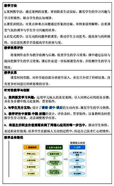
刘晓丽老师,通过案例导入内容,通过练习和案例让同学们在学习的同时感同身受,并学会站在病人的角度去感受与思考,并把这份理解再传达给病人,同理心的应用极大助力了有效的医患沟通。该授课亮点突出,内容针对性强,瞄准社会热点问题,授课形式灵活丰富,启发性强。
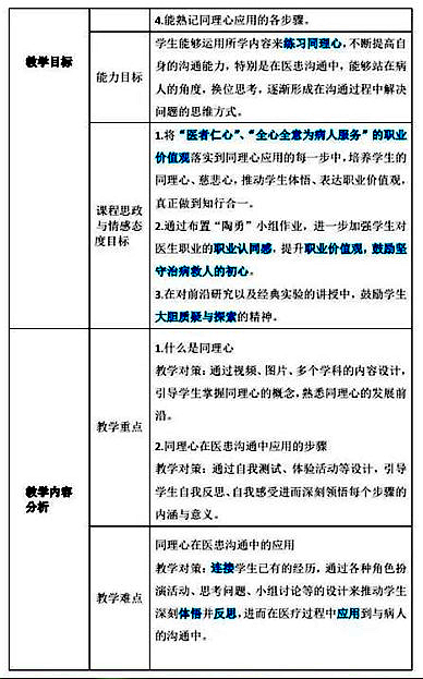
教学设计展示




此次刘晓丽老师选择同理心在医患沟通中的应用为课题,呼应社会热点。医患纠纷一直是医学界一个尚未得到全面解决的矛盾问题,刘晓丽老师在讲授专业知识的同时,也激励更多的学生关注社会热点问题,鼓励大家用自身所学切实解决社会实际问题,学以致用,获得成就感。






